Familiegeschiedenis van Dijk, van Rossum

Wederopbouw, Watersnoodramp en Familievoorwerp

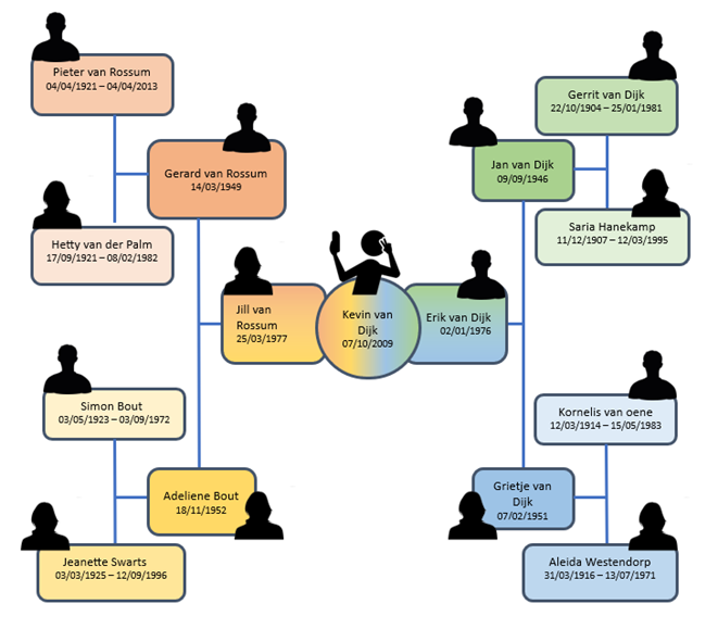
Inleiding & Stamboom

Ondanks dat ik er niet vaak aan denk en het nu niet echt invloed heeft op mijn leven, heeft mijn familie wel heel wat meegemaakt. Niet alleen op grote schaal zoals de tweede wereldoorlog maar ook op kleinere schaal, en dat zijn toch wel wat verhalen om te vertellen! Maar dan eerst beginnen bij het begin, wie allemaal deel uit maakt van mijn gezin tot meer dan 100 jaar terug.

familieboom

Thema 1: Wederopbouw en toename van welvaart

Wereld en Nederland

Een groot deel van de wereld stond op de kop, dit alles na de Tweede Wereldoorlog. Na alle elende proberen allemaal landen zich zo goed mogelijk op te bouwen, wederopbouw. Uiteraard is Nederland ook heel erg hard geraakt door de Tweede Wereldoorlog. Overal zijn mensen bezig met het herstel van de verwoeste infrastructuur en de enorme woningnood. Er was ook een gigantisch gebrek aan meubels in bijvoorbeeld Overijssel, samen met heel veel andere gebieden.

Mijn oma

Kort gezegd stond iedereens leven op de kop, ook mijn oma had hier bijvoorbeeld last van. De oorlog zelf heeft ze niet heel veel van meegekregen omdat ze nog jong was, maar ze heeft zeker moeten leven in de wederopbouw. Overal in Nederland was een tekort aan huizen, meubels en ook zeker geld. Mijn overgrootouders wouden vroeger gaan trouwen wat ze toen hebben moeten uitstellen doordat er dus een gigantisch tekort was aan uberhaupt het bekrijgen van meubels.

“Elk weekend werd er een teil water neergezet en moest je erin wassen, anders kon niet.”

Hierdoor was er ook veel minder in huizen te vinden, mijn oma had bijvoorbeeld ook geen badkamer. Pas toen ze ouder werd konden haar ouders een huis krijgen met een badkamer.

Langzaam begon er daarom ook zeker wel vooruitgang te komen, toen ze verhuisde toen had ze ineens van alles. Er was een koelkast, wasmachine en zelfs uiteindelijk een televisie wat uiteraard heel moeilijk was om aan te komen vlak na de Tweede Wereldoorlog. Gelukkig kreeg ze wel hulp van de overheid na de Tweede Wereldoorlog.

Thema 2: Watersnoodramp en Deltawerken

De ramp

In 1953 in de nacht van 31 januari op 1 februari is er een grote overstroming gekomen in het zuidwesten van Nederland. Deze storm heeft ervoor gezorgd dat Dijken braken, grote delen onderwater kwamen en zelfs meer dan 1800 mensen zijn te komen overlijden. Dit heeft Nederland heel hard geraakt, beide het land en de economie.

Nederland heeft toen veel hulp gekregen van andere landen, vooral militaire hulp. Landen die ons hebben geholpen zijn bijvoorbeeld Groot-Brittannië, de Verenigde Staten, Frankrijk, Duitsland en Canada. Britse en Amerikaanse militairen hielpen ook actief met het redden van mensen uit overstroomde gebieden.

Hulp in Nederland

In Nederland zelf probeerden inwoners ook zeker te helpen, zo gingen mensen bijvoorbeeld langs deuren om geld op te halen om de mensen in nood te helpen. Naast geld op brengen gingen mensen ook zelf in bootjes bijvoorbeeld elkaar redden op het moment dat het gebeurde, boeren verzorgden elkaars dieren en vrijwilligers hielpen met puinruimen en dijken herstellen.

Mijn familie

Ook hierover heb ik mijn oma geïnterviewd, zelf zei ze ervan niet heel veel te hebben meegekregen maar zeker waren mensen zich overall aan het inzetten om te helpen ook in Kampen waar ze toen woonde. Ondanks dat hebben andere familieleden van mij wel er veel van meegekregen en zelfs geholpen op delen dat ze konden. De oom van mijn oma bijvoorbeeld was erheen gereden om mensen te helpen vrachtwagens te besturen, hij zelf was namelijk een chauffeur.

Binnen mijn familie was iedereen wel heel geïnteresseerd dat Nederland bezig ging met een plan om te beschermen tegen het water, vooral omdat mijn overgroot opa in de polder werkte dat gemaakt is door water en hij veel met dat soort dingen in aanraking kwam.

Voorwerp voor de toekomst

Als ik 1 voorwerp voor de toekomst zou willen bewaren dan zou dat waarschijnlijk een beeld zijn. Mijn opa en oma van mijn vaders kant hebben naast de voordeur in de gang een beeld staan. Dit beeld is een man die aan het bedellen is voor geld, iedereen in de familie die stopt ook altijd geld in zijn beker en daarom is hij zeer beroemd in onze familie. Ik wil deze bewaren zodat ik deze later bij mijn eigen voordeur kan zetten om de traditie in de familie een soort van voort te zetten, uiteraard zou ik dan willen dat mijn kinderen hem zouden erfen als ze dat zelf tegen die tijd ook wel grappig vinden om te hebben en de traditie ook voort te zetten.

Standbeeld van het familievoorwerp

Reflectie & Conclusie

Na het maken van deze opdracht verbaas ik me heel erg over hoeveel mijn familie wel niet heeft meegemaakt. Het is voor mij heel erg moelijk te beseffen dat mijn opa’s en oma’s hun levens zo waren vroeger, en dat is niet eens zo heel lang geleden.

Ondanks dat mijn familie veel dingen heeft meegemaakt ben ik wel heel blij dat ze er allemaal de dag van vandaag nog zijn, en dat ze deze gebeurtenissen allemaal gezellig kunnen vertellen vandaag de dag.

Interactieve Verwerking

Denk jij het meeste te weten over mijn familie? Test het en vergelijk met andere kandidaten op scorebord.